Подробно >>
Поставщик: Росспецпоставка, ЗАО
Росспецпоставка, ЗАО - о компании |
||||
|
Поделитесь страницей в Социальных сетях
|
ЗАО "РОССПЕЦПОСТАВКА" предоставляет широкий спектр услуг по поставке и техническому сопровождению электронных компонентов под потребности разработчиков и производителей телекоммуникационного оборудования, электронной аппаратуры специального, двойного и общего назначения. Заключенные дистрибьюторские договора с отечественными производителями, широкий спектр предоставляемых услуг позволяют успешно конкурировать на рынке электронных компонентов, оперативно отрабатывать запросы клиентов, работая со складами поставщиков в режиме online. Наша компания с 2000 года аттестована в системе "Военэлектронсерт". Мы предлагаем электронные компоненты категории качества "ВП" и "ОТК" следующих производителей: НПО "Интеграл" (УП Завод "Транзистор", УП НТЦ "Белмикросистемы" УП Завод полупроводниковых приборов, г. Минск, УП Завод "Цветотрон", г.Брест) - диоды, транзисторы, микросхемы; ПО "Монолит" "Витебский завод радиодеталей" - конденсаторы; ОАО "Ангстрем", г. Москва, - микросхемы, транзисторы; Группа компаний "Александр Электрик", - источники вторичного питания; НПП ВМП Встраиваемые модули питания; НИИЭВМ, г. Минск. Имея группу инженерной поддержки, специалисты проводят технические консультации потребителей, осуществляют анализ потребностей клиентов, отслеживают новейшие разработки и предлагают наиболее подходящие решения, оптимально отвечающие требованиям разработчиков и производителей электрорадиоаппаратуры. Мы осуществляем поставки как опытных, на стадии разработки и освоения, так и серийных электронных компонентов, оказываем поддержку по проектам. С целью предоставления потребителю комплексной услуги проводим на базе и в сотрудничестве с крупнейшими аккредитованными испытательными центрами дополнительные и сертификационные испытания электронных компонентов импортного производства. По заявкам потребителей организуем спецпроверки и специспытания на информационную безопасность в аккредитованных центрах. По требованиям нормативных документов проводим дополнительные испытания отечественных электронных компонентов, включая сопровождение «спецпартий» на производстве. В рамках дополнения к действующему договору с ОАО «Интеграл», г. Минск,ЗАО "РОССПЕЦПОСТАВКА" организовывает и проводит в интересах производителя часть квалификационных и дополнительных испытаний серийно выпускаемой и осваиваемой в производстве продукции категории качества ВП. Заключенные прямые договора с российскими и иностранными производителями электронных компонентов, дают возможность ЗАО "РОССПЕЦПОСТАВКА" поставлять продукцию с гарантией качества, в комплексе с испытаниями, для использования в высоконадежной аппаратуре с длительным сроком эксплуатации.
Предложения компании
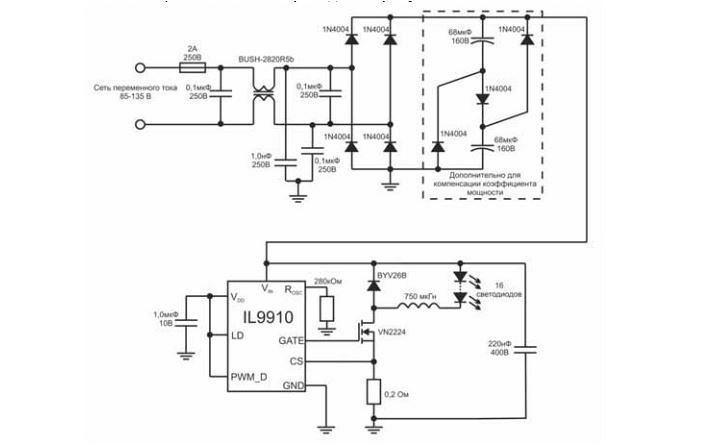
Микросхема IL9910 является эффективным по стоимости вариантом высоковольтного бестрансформаторного источника тока для мощных светодиодов и светодиодн...
Подробно >>
Поставщик: Росспецпоставка, ЗАО
ИМС IL9910 представляет собой микросхему управления высокоэффективным LED- драйвером, позволяющим работать со светодиодными панелями и цепочками свето...
Подробно >>
Поставщик: Росспецпоставка, ЗАО |
|||
|
О проекте
Поставщики машин и оборудования
Профессионалы строительного рынка
|
Редакция портала не несет ответственности за достоверность информации, опубликованной компаниями в новостях, статьях, описании товаров и в рекламных материалах.
|
